HÉRCULES
TRANSCEPTOR A VÁLVULAS PARA 40 METROS
EA3FXF
Este aparato equipa una sola válvula PCL86, que consta de un triodo de baja señal y un pentodo de potencia. Si bien la válvula es de los años sesenta, el diseño pretende emular los años 30 en que los radioaficionados, escasos de material, idearon equipos con el menor numero posible de componentes activos, operando con la máxima eficacia. Años después aquellos diseños QRP serian empleados por las estaciones espía en la Segunda Guerra Mundial.
El HÉRCULES es un meta-diseño, es decir, no corresponde a ningún esquema en particular que haya existido temprana o tardíamente. Es el resumen de muchos esquemas de receptores y transmisores que han sido publicados, a lo largo de años, en diversos medios. Funciona en recepción como un regenerativo 1-V-1 y en transmisión como un oscilador controlado a cristal de un solo paso.
Se han utilizado componentes modernos en varios lugares del circuito, en parte para comprobar que ello era posible y, en parte, porque es muy difícil encontrar algunos componentes antiguos.
En todo caso se ha cuidado de que no exista ningún peligro con las tensiones de trabajo, si se respetan escrupulosamente las especificaciones del material y su correcta disposición no hay peligro para los componentes ni para el operador.
EL RECEPTOR 1-V-1.
A principios de los años 30 del pasado siglo las válvulas eran un bien escaso entre los radioaficionados y cacharreadores en general, no es que no se fabricaran válvulas, al contrario se producían millones de ellas todos los años, pero era un producto monopolizado por los estados. (Algunos recordaran la estampilla del impuesto especial que venia pegada a los tubos). Esto hacia que el precio de esos dispositivos resultara especialmente oneroso para los menos afortunados, estudiantes y técnicos jóvenes por lo general, lo que estimulo la publicación de los mas variados esquemas minimalistas en las revistas técnicas de la época.
En aquellos tiempos una estación de primera categoría disponía de receptores superheterodinos, por supuesto, pero lo que se montaba en la mayoría de estaciones medias y pequeñas de aficionado, eran receptores regenerativos. Ver figura 1.
Basándose en el detector descubierto por Amstrong en 1912, se montaban receptores utilizando una sola válvula. Eran conocidos como 0-V-0 y aunque parezca mentida por su sencillez, prestaron inmejorables servicios durante muchos años, aunque adolecían de ciertos inconvenientes como la ausencia de amplificación de audio, que limitaba el alcance conseguido con una buena antena.
Lo primero que hacían aquellos cacharreadores cuando conseguían fondos era comprar una nueva válvula y montar un amplificador de "baja" para construir un receptor 0-V-1. Ver figura 2.
Con la amplificación de BF aumento el alcance efectivo de la estación, pero aun resultaron mas evidentes los problemas inherentes al detector de Amstrong, como es que la antena formaba parte del circuito resonante y cualquier variación de la misma afectaba a la frecuencia de trabajo. Otro inconveniente era que, al recibir CW, se radiaba una portadora continua que era motivo de interferencias con otras estaciones.
La solución surgió al colocar un tercer tubo que amplificaba la radiofrecuencia y que separaba efectivamente la antena del detector, naciendo el 1-V-1. Ver figura 3. Esta arquitectura de diseño, fruto de quien sabe que aficionado de la época, prevaleció durante muchos años como "receptor principal ", hasta que en la posguerra se abarato el precio de las válvulas.
El 1-V-1 tiene ventajas técnicas, en cuanto neutraliza los defectos básicos del detector y ventajas operativas porque permite un control efectivo de la cantidad de señal que se inyecta al detector, siendo fácil obtener las máximas prestaciones de sensibilidad y selectividad.
Podemos ver como la señal de antena, dosificada por R1, llega al cátodo de V1 que esta montada como amplificador con reja a masa. Su ganancia no es muy alta, 10 – 12 dB, pero su linealidad es excepcional y le cuesta mucho saturarse. El circuito de entrada se debe montar lo mas aperiodico posible para evitar oscilaciones. En la placa del pentodo (V1) encontramos la señal amplificada que es aplicada al circuito sintonizado de reja del triodo, formado por L1 y C4. C3 se ajusta a unos pocos pF. Este es el corazón del equipo y es bastante crítico. Hay que utilizar condensadores de la mejor calidad y una bobina de grandes dimensiones para mejorar el factor Q del circuito.
V2 entra en reacción mediante el ajuste del potenciómetro R5 y el audio resultante aparece en la placa donde la RF residual se deriva a masa por C5. La baja frecuencia se amplifica y aparece en la placa de V3, donde CH2 resuena con C9 en 1,6 kHz por lo que en los auriculares de alta impedancia se oirá resaltada esta frecuencia.
Parece elementalmente sencillo por lo que decidí construir un receptor 1-V-1 con el animo de emular la escucha que debían tener nuestros ancestros en la banda de 40 metros.
Como pensaba ahorrar en la fuente de alimentación, resolví utilizar un circuito reflex que me permitiera suprimir una válvula, utilizando un pentodo como amplificador de radiofrecuencia y de baja frecuencia simultáneamente y dejando a un triodo las funciones de detector
Una vez decidido el tipo de circuito a realizar consulte con el amigo Josep, EA3UX, cacharreador y coleccionista, con el que concluimos que cualquier doble tubo triodo / pentodo de baja potencia serviría para el propósito. Escogimos la PCL86 (Figura 4a y 4b) porque fue una válvula muy popular en su tiempo y aun es posible encontrarlas en chatarreros y mercadillos a precio de saldo. También se pueden comprar por Internet, pero su precio ya no resulta tan interesante. .
Cualquier doble válvula de las utilizadas en los pasos de audio de los antiguos televisores en color, puede muy bien servir, en todo caso habrá que adecuar la tensión de filamentos.
EL HERCULES.
Ya puestos, se me ocurrió que, con el concurso de un par de relés, se podría utilizar el pentodo como oscilador-transmisor de CW, controlado a cristal. De esta forma ahorraba otro tubo y disponía de una estación completa a válvulas por poco dinero extra. Ver figura 5.
Cuando los relés están en reposo, la señal de antena es adaptada por T1 e inyectada en el cátodo del pentodo que, a su vez, esta desacoplado por C1 y C2. La reja de mando (8) esta desacoplada en RF por C21, C13 y C14. La señal amplificada es recogida en la placa por CH1, que actúa de carga aperiodica, y es enviada al detector por medio de C10. El condensador C4 actúa como protector de C10 que es un trimer de baja tensión.
En el detector, la señal entra por un acoplo de dos espiras y excita la bobina de reja L2 que esta montada en un toroide de polvo de hierro T50-6 y tiene un Q de 150 a 7 Mc. C16 puede ser un trimer corriente de plástico y C15 debería ser estiroflex (se encuentran en Aristón). C17 es un condensador cerámico corriente y el diodo 1N4007 cumple perfectamente las funciones de un diodo varicap, variando de 8 a 22 pF, aproximadamente, con tensiones entre 9 y 0 V, lo que permite cubrir sobradamente la banda, de hecho, con R6 limitamos la excursión. (El que disponga de un condensador variable de aire de 2 – 15 pF puede usarlo ventajosamente en lugar del diodo).
La baja frecuencia resultante en la placa del triodo (9) es transferida a la reja de mando del pentodo que funciona como un amplificador de audio en cátodo común. Por medio de C24 se excita el auricular de alta impedancia. (Si no tenemos este tipo de auriculares, pueden conectarse a la salida a unos altavoces amplificados de ordenador o un LM386). Después de algunos experimentos he decidido utilizar como choque CH3 el primario de un transformador de alimentación.
Cuando se activan los relés el pentodo entra en modo TX de forma que el cátodo (7) realimenta la reja de mando por medio del divisor formado por C13 y C14, entrando en oscilación el cristal cuando el manipulador esta cerrado. La placa (6) queda conectada a la bobina L1 que esta sintonizada por los condensadores C6 y C8. C22 protege de la AT, por lo que los condensadores de sintonía pueden ser de baja tensión. Para emitir en una sola frecuencia (y sobre 50 Ω) no es necesario usar condensadores variables con mando.
Josep, EA3UX, monto en pocas horas un prototipo alambrado al aire (Ver figura 6) que nos permitió optimizar algunos componentes y fabricar un circuito impreso con garantías.
La placa mide 80 x 120 mm y lleva todos los componentes excepto los potenciómetros, conmutadores y la resistencia R6 que va soldada directamente del potenciómetro V2 a masa. Ver figuras 7 , 8, 9 y 10.
Los componentes marcados de amarillo son de alta tensión (AT) y deben ser de 250 V si no hay otra indicación. El puente debe hacerse con hilo aislado porque lleva AT.
CONSTRUCCIÓN.
Lo primero es construir la placa, puede hacerse por el método tradicional, con resultados garantizados, o por el método de la "plancha", que no se ha probado. Los agujeros pueden ser todos de 1 mm, aunque los del zócalo y los trimers deben ser un poco mayores.
Los materiales son comunes en su mayor parte, excepto aquellos indicados como de alta tensión y el zócalo( Figura 15). He utilizado uno reciclado de una placa de TV y su coste ha sido irrisorio, pero puede comprarse un zócalo noval nuevo en Aristón o por Internet. También puede adaptarse un zócalo para chasis, eliminando el marco metálico que lo envuelve y soldando unos rabillos en las patitas.
Los toroides proceden de la tienda del EA-QRP Club y el cristal también.
L1 y L2 se montan sobre toroides de polvo de hierro T50-6, de color amarillo. L1 consta de 36 espiras de hilo esmaltado de 0.4 mm y tiene un acoplamiento de 5 espiras, mientras que L2 que tiene el mismo numero de espiras, tiene un acoplo de solo dos espiras y una toma en la 8ª espira contando desde masa. Las bobinas no requieren mas atención que la correcta identificación de los terminales. Se aconseja utilizar hilos de colores.
T1 se realiza con un toroide FT50-43, aunque sirven los de ferrita Aristón de 10 mm, el devanado de cátodo tiene 8 espiras y el de antena 4.
CH3 es el primario (0-220) de un transformador "Crovisa" de 2,8 V/A, aunque puede ser mas pequeño. El resto de componentes no requiere especial atención, excepto la referida a la tensión de trabajo.
En unas horas el montaje esta terminado, ya solo queda conectarlo a la fuente de alimentación.
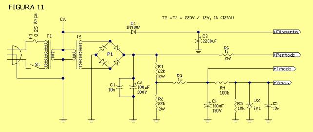
FUENTE DE ALIMENTACIÓN PARA EL HÉRCULES.
Cualquier tensión entre 100 y 250 V (máxima especificada por el fabricante) puede utilizarse para alimentar el pentodo, mientras que el triodo solo necesita de 30 a 40V para entrar en reacción.
Montando dos transformadores espalda contra espalda se consigue un aislamiento efectivo de la red y una manipulación mas segura del equipo, aunque se reduce la potencia efectiva a la mitad, cosa que hay que tener en cuenta a la hora de diseñar fuentes de este tipo.
Se ha elegido la tensión de filamentos de 12V porque es próxima a la especificada por el fabricante de la válvula y es fácil encontrar transformadores de este tipo. Después de algunas pruebas se ha escogido alimentar el filamento con CC ya que elimina cualquier rastro de alterna en los auriculares. Los filamentos se llevan nada menos que 3,4 W.
Rectificamos la alta tensión con un puente de diodos de onda completa y filtramos con un condensador electrolítico y una resistencia. La tensión en CC es de unos 255 V en vacío, y con ella se alimenta la placa del pentodo. Un divisor resistivo rebaja esta tensión a la mitad para alimentar al triodo. Un segundo divisor y un diodo zenner dan una tensión estabilizada para alimentar un diodo varicap. Los que dispongan de un CV de sintonía pueden suprimir esta parte del montaje.
El cableado con el receptor debe hacerse con hilo de colores y un código que permita identificar las tensiones peligrosas.
Ver figuras 12, 13 y 16. En la figura 14 puede verse la fuente terminada e instalada al lado del receptor.
PUESTA EN MARCHA Y AJUSTE.
Antes que nada conectaremos a la red y tomaremos la tensión en el punto de alimentación del pentodo, que deberá ser de unos 175V. Si fuera mucho menor significa que tenemos un condensador en cortocircuito o un problema aun mas grave, como veremos mas adelante.
Nos proveeremos de unos auriculares de alta impedancia o de un pequeño amplificador de audio y conectaremos la antena. Lo mas probable es que no oigamos nada, dispondremos el potenciómetro de antena a mínima atenuación y el de regeneración a voltaje cero, medido en el cursor. (Debemos conectar el voltímetro digital entre el cursor de V3 y masa). Al ir aumentando el voltaje notaremos de repente la aparición de un ruido siseante, que es el ruido de la banda, QRM. Que nadie espere un "plop", un "clic" ni nada parecido, un aumento brusco del ruido y nada mas. Esto es sinónimo de que el circuito a entrado en reacción y que de repente se ha hecho prodigiosamente sensible. En el voltímetro leeremos una cifra próxima a 37 V
Si ahora movemos C16 podremos identificar el principio de la banda de 40 metros por las telegráficas que aparecen. Si en algún momento desaparece el ruido es que hay que retocar la reacción.
Acercando la antena de otro receptor a la válvula nos sera muy fácil ajustar y calibrar el dial, porque el detector radia, precisamente, allá donde recibe.
Si utilizamos un generador de señal (o nuestro transceptor a mínima potencia, sobre una carga artificial) veremos que señales fuertes, de mas de -50 dBm, son capaces de bloquear el triodo. Hay que utilizar señales débiles, de menos de -70 dBm, para hacer ajustes
Para ajustar C16, el potenciómetro de sintonía debe estar completamente girado hacia R6, una vez alcanzado el principio de la banda moveremos V2 para ver que cobertura efectiva tenemos. En el prototipo se midieron 130 kHz, lo que permite hacer diales con potenciómetros de una vuelta, aunque es fácil reducir el ancho de banda a 50 kHz o menos.
Lo que si habremos calibrado, con exactitud, es el punto del dial donde tenemos nuestro cristal, porque es donde llamaremos y donde recibiremos todas las respuestas.
Puede pasar que nada de lo dicho se cumpla y que oigamos señales muy sucias, con marcada inestabilidad de la reación. Si ademas detectamos una caída de tensión grande en la placa del pentodo y un consumo mayor que 12 – 13 mA, lo mas seguro es que el amplificador de RF este auto oscilando. Podemos corregirlo insertando un condensador, de baja tensión, de 47 a 100 pF de la misma patilla 8 de la válvula a masa, manteniendo las conexiones cortas. Recordar que cualquier intervención sobre el circuito debe hacerse sin conexión a la red, lo mejor es desenchufar. El tiempo de caldeo del filamento es de unos 30 segundos.
Para el ajuste en transmisión hay que poner una carga artificial en la antena y activar el interruptor RX-TX, mientras no cerremos el manipulador, nada debe pasar, pero al cerrar el cátodo del pentodo a masa, este entra en oscilación y cae la tensión de placa a unos 160 V. El único ajuste es el de C6, que debe hacerse a máxima señal de salida. En el prototipo se han medido tensiones de 14Vpp de RF, lo que nos da una potencia de 490 mW sobre 50 Ω con un consumo de 15 mA, en todo caso debe motorizarse la manipulación con un receptor auxiliar hasta que aparezca pura , cristalina y sin fallos.
Con 250 V en placa la potencia puede sobrepasar el watio, desgraciadamente la fuente se ha diseñado para les necesidades del receptor. Para emitir con máxima potencia se aconseja cambiar los transformadores de la fuente por unos de 24 VA (2 A), o bien añadir un transformador de 6VA solo para filamentos.
MANEJO DEL HERCULES.
Podemos conectar tranquilamente el HERCULES a cualquier antena (yo utilizo un dipolo) y tener la seguridad de que no vamos a molestar a ningún colega de la vecindad ya que su radiación es residual.
Lo primero que se aprende es que no funciona la maniobra de darle vueltas al dial e ir escuchando estaciones, en este receptor hay que situarse primero en la frecuencia que deseas oír y después hay que aumentar la regeneración poco a poco, hasta recibir el soplido de fondo, que puede ir o no acompañado de señales. El caso esta en que que si avanzamos mucho el mando, este "punto dulce" de amplificación desaparece quedando el receptor con una sensibilidad y prestaciones parecidas a los de un conversión directa. Durante la operación enseguida se distingue el punto de reacción.
Una vez localizado el punto sensible, oiremos QRM de fondo y podremos mover el mando de sintonía buscando determinada señal. Si nos alejamos 20 -30 kHz vuelve a ser necesario retocar la regeneración.
La telegrafiá no cuesta mucho recibirla y resulta un placer hacerlo, con señales limpias y muy estables. Lo que mas se tarda es en aprender a recibir banda lateral. Se necesita paciencia y atenuar la señal de antena de vez en cuando. La verdad es que la propia señal de antena sincroniza al oscilador y el audio aparece distorsionado en frecuencia. No es un buen receptor de banda lateral.
El mando de ganancia se convierte en indispensable para tener una buena recepción ya que las señales fuertes interfieren salvajemente a las mas débiles, anulándolas. Una buena dosificación de la ganancia palia este inconveniente. Se nota que hay una cierta interacción entre los mandos de ganancia - reacción y la sintonía.
Este tipo de receptores resulta extremadamente sensible y muy poco ruidoso. Las medidas indican que la mínima señal discernible esta en -135 dB, y el ruido del receptor esta en -155 dB cosa que lo equipara a los mejores equipos actuales, desgraciadamente, no aguanta las sobrecargas y con señales de -60 dB (S9) se bloquea. Es decir, tiene un rango dinámico pequeño.
La selectividad de banda, en reacción, es buena, lo demuestran las pocas estaciones de "broad" que se cuelan. Se da uno cuenta rápidamente que no se parece en nada a un receptor de conversión directa, se pueden escuchar esporadicamente atisbos de emisoras comerciales, pero un buen ajuste de la reacción las suele eliminar.
Este equipo operando en una banda mas tranquila, como la que sin duda había en la década de los 30, puede hacer autenticas maravillas, aunque resulta ser un autentico armatoste que consume nada menos que 6W con unos resultados que, si bien no lo hacen adecuado para operar en un concurso, da unas escuchas magnificas de la banda de 40 metros los domingos por la mañana, pudiendo seguir todo el "mercaradio"sin especiales dificultades. Sentarse delante de un receptor 1 – V – 1 nos cambia de época, de repente son necesarias las dos manos y plena atención para recibir un comunicado. Es perfectamente posible hacer QSO en CW, sobretodo al anochecer de un día de diario, con estaciones DX.
El HERCULES es un anacronismo, una tecnología completamente superada que solo tiene valor para los nostálgicos de las válvulas y para los que tengan interés en resucitar la historia.
Los que estén interesados y quieran intercambiar información que escriban a ea3fxf@lleida.org





